广州品茶论坛_同城楼风信信息_楼凤平台官方网站入口
网站首页
产品中心
产品中心
通用测试测量
数字示波器
信号发生器
数字万用表
电源
电子负载
探头及附件
射频测试测量
频谱分析仪
网络分析仪
射频源
线缆分析仪
RF功率计
电气测试测量
电量变送器
电气安规测试仪器
电器安规测试仪器
红外热成像仪
功率计
数据记录仪
示波记录仪
电能质量分析仪
绝缘电阻测试仪
接地电阻测试仪
小信号测试
微欧计
微欧小电阻测量仪器
无线/光通讯设备
程控可调光衰减器
GPON/EPON误码率测试仪
BURSTBERT-突发模式误码测试仪
40G_BERT误码率测试仪
时钟数据恢复仪
155M~16G BERT 全速率误码率测试仪
生产线专用-多通道程控光衰减器
10G BERT 全速率误码率测试仪
多通道程控可调光衰减器
15G-BERT误码率测试仪
4G-BERT误码率测试仪-自带VOA
4G-BERT误码率测试仪
100G BERT误码率测试仪
电磁兼容设备
GTEM小室
音视频分析仪
环境测试仪器
高教、职教产品及解决方案品类
电子电路实验开发板(模拟)
电子电路实验开发板(高频)
备件箱
行业应用无人机平台
数字电路实验箱
避障无人机
行业应用无人机
工程实训无人机
服务&支持
服务&支持
服务&支持
解决方案
技术文章
视频教程
FAQs 常见问题解答
下载
产品应用
产品应用
产品应用
教育培训
汽车电子
嵌入式设计
电源设计
关于骐计
关于骐计
关于骐计
公司简介
企业品牌
经典客户
人才招聘
联系我们
骐计资讯
骐计资讯
骐计资讯
骐计资讯
您当前的位置:
首页
>
产品中心
产品中心
通用测试测量
数字示波器
信号发生器
数字万用表
电源
电子负载
探头及附件
射频测试测量
频谱分析仪
网络分析仪
射频源
线缆分析仪
RF功率计
电气测试测量
电量变送器
电气安规测试仪器
电器安规测试仪器
红外热成像仪
功率计
数据记录仪
示波记录仪
电能质量分析仪
绝缘电阻测试仪
接地电阻测试仪
小信号测试
微欧计
微欧小电阻测量仪器
无线/光通讯设备
程控可调光衰减器
GPON/EPON误码率测试仪
BURSTBERT-突发模式误码测试仪
40G_BERT误码率测试仪
时钟数据恢复仪
155M~16G BERT 全速率误码率测试仪
生产线专用-多通道程控光衰减器
10G BERT 全速率误码率测试仪
多通道程控可调光衰减器
15G-BERT误码率测试仪
4G-BERT误码率测试仪-自带VOA
4G-BERT误码率测试仪
100G BERT误码率测试仪
电磁兼容设备
GTEM小室
音视频分析仪
环境测试仪器
高教、职教产品及解决方案品类
电子电路实验开发板(模拟)
电子电路实验开发板(高频)
备件箱
行业应用无人机平台
数字电路实验箱
避障无人机
行业应用无人机
工程实训无人机
>
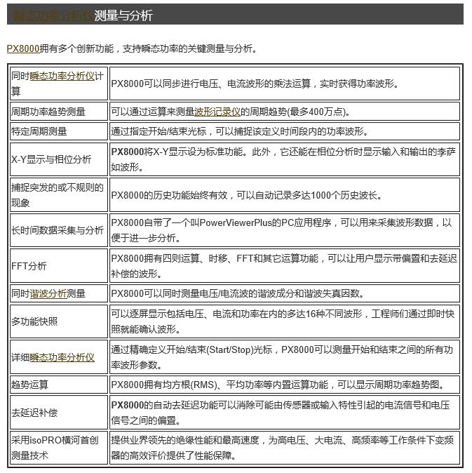
示波功率仪 PX8000
产品详情
产品手册
相关附件
产品特征:
PX8000 示波功率仪 中文简介 第1版
产品相关附件
Shanghai thestrals meter electronics co., LTD
网站首页
产品中心
服务&支持
产品应用
关于骐计
骐计资讯
日历
联系我们
网站地图
地址:上海浦东大道2742弄中环滨江大厦1号楼1111室
电话:400-000-0000
邮箱:000000@xxx.com
© 2016 上海骐计电子有限公司
备案号:沪ICP备15043035号-1
网站建设:合优网络
主站蜘蛛池模板:
青浦区
|
东安县
|
涪陵区
|
阳城县
|
锡林浩特市
|
乌拉特后旗
|
景德镇市
|
苗栗县
|
梨树县
|
绍兴市
|
阿图什市
|
天祝
|
万州区
|
常宁市
|
钦州市
|
皮山县
|
舒兰市
|
古浪县
|
金塔县
|
齐河县
|
靖江市
|
句容市
|
翁牛特旗
|
莱芜市
|
佛坪县
|
特克斯县
|
兴义市
|
遵义市
|
固始县
|
泽库县
|
郧西县
|
科技
|
榆社县
|
沙坪坝区
|
云和县
|
连云港市
|
新民市
|
无为县
|
连城县
|
罗山县
|
丹棱县
|